#7 Why is it Complex to Build Simple Products
What goes behind-the-scenes in building a simple product
In today's rapidly evolving digital products landscape, simplicity is often hailed as the holy grail of product design and experience. From user interfaces to mobile applications, the pursuit of simplicity is seen as the key to enhancing user experience and driving success. But trust me, it's easier said than done.
Let me break it down for you:
What is a simple product?
A simple digital product is an intuitive, user-friendly, and efficient (in its design and functionality) product. It aims to provide a streamlined and effortless experience for users, allowing them to achieve their desired goals or tasks without unnecessary complexity or friction.
It's important to note that simplicity is not about stripping away all features or functionality. Rather, it's about creating a product that effectively meets user needs but also delights them, while minimizing complexity - all at the same time.
So, what is the complexity?
When it comes to everyday products, what we see on the surface is often just a small part of the entire complexity. Digital products, in particular, embody this phenomenon. The visible part, the user experience and capabilities, represents only a fraction of the whole picture.
The true complexity lies beneath the surface, like the underwater portion of an iceberg. It encompasses various stages, from research and identifying the problem worth solving, to securing the necessary budget and assembling a team of experts. Consideration of numerous alternatives is necessary before settling on the final solution.
The complexity of digital products resides in the intricate work involved in bringing them to life. It spans the research, decision-making, technological implementation, and the ultimate goal of creating a valuable solution for users while building a sustainable business model.
An example to show behind the scenes complexity
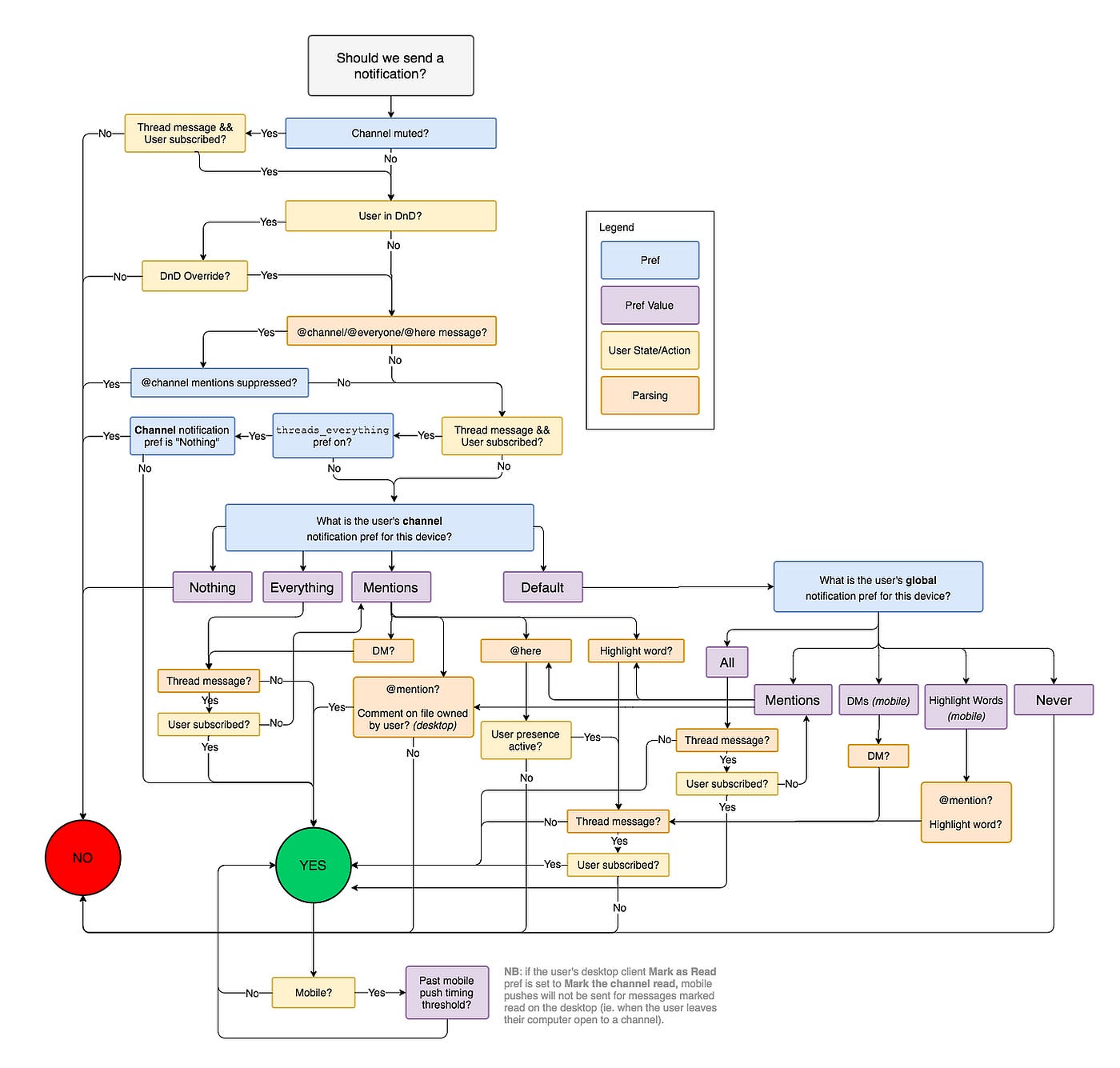
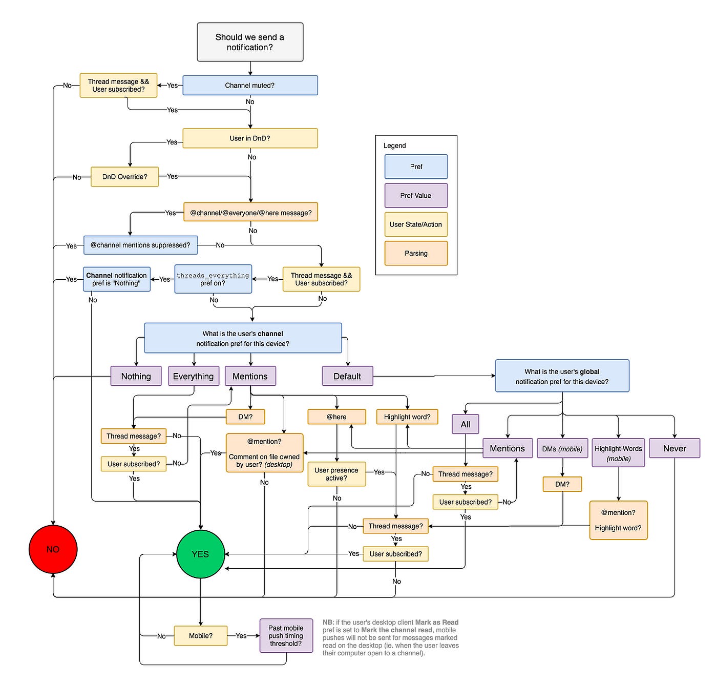
Slack's notification system seems straightforward for users: muting a channel or activating "do not disturb" stops notifications. However, the company faces intricate decision-making beneath the surface to make it happen. We see the user experience, but the underlying complexity is vast.
This is how Slack decided (in 2018) whether to notify the user about an incoming message. (Source: Slack Engineering)
But this complexity has to balanced with user experience:
Consider search engine "A" with 85% relevant results, but a two-minute loading time, and compare it to search engine "B" with 75% relevancy but a two-second response time.
Which search engine would you choose as a customer?
The one that prioritized the right complexity.
Building and using digital products involve a complexity matrix that encompasses various dimensions. On the development side, factors such as technological intricacies, integration challenges, design considerations, and the iterative nature of improvement contribute to the complexity. Simultaneously, from a user perspective, the complexity arises from managing multiple features, learning curves, customization options, and ensuring a seamless experience across different devices and platforms. Navigating this complexity matrix requires a delicate balance of technical expertise, user-centric design, continuous iteration, and an understanding of the ever-evolving digital landscape.
Summary
To summarize, why is it complex to build simple products
High user expectations for simplicity and efficiency
Technological complexity and backend systems
Design challenges in creating intuitive user interfaces
Managing scope and avoiding feature overload
Iterative process of continuous improvement
Cross-functional collaboration between teams
Business constraints and balancing simplicity with profitability